AAØZZ EZKeyer II-i
Connecting to the SS-40 RXTX Transceiver

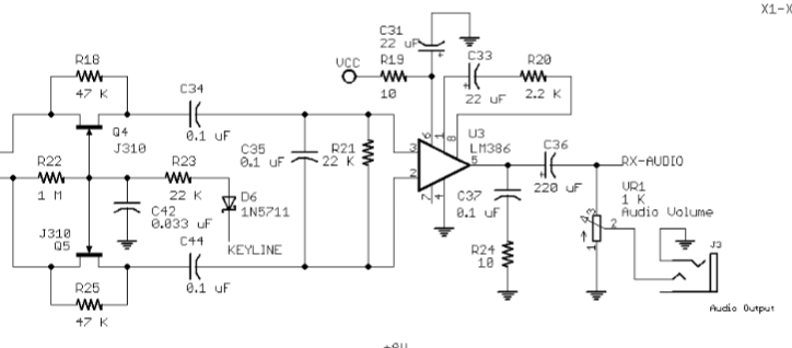
    Audio Connection
 
This transceiver is the combination of the SS-40HT receiver and the SS-40TX kits. Connecting the EZKeyer II i's audio at the LM386 side of either R18 or R25 is a good injection point, or at either side of R21.

    Keying Connection
 
Refer to the assembly manual. Unsolder the lead from the existing mono keying jack, leaving it soldered to the rig's circuit board. Solder the loose end onto a 6-10" length of lightweight hookup wire and insulate the joint. See the photo page for an example. This wire is to be soldered to the xmit pad on the EZKeyer II-i board. Replace the mono jack with the supplied stereo jack and solder hookup wire to the tip and ring lugs. Solder these to the dit and dah pads on the keyer board respectively. The ground connection on the jack is a good place to pick up the ground for the keyer, solder a light connecting wire accordingly.



Return To Installation Notes Page
Return to EZKeyer II-i page